为贯彻《国务院办公厅关于推广随机抽查规范事中事后监管的通知》精神,根据市园林绿化局《局(办)2016年度简政放权放管结合优化服务改革工作方案》中全面推开“双随机一公开”监管模式的要求,从4月25日开始,北京市园林绿化工程质量监督站进行了2017年4月份的“对绿化工程质量的监督”双随机检查。
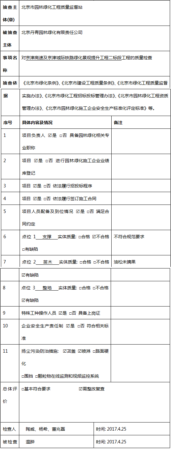
为确保城市副中心园林绿化工程质量,聚焦对重点工程的监管,加大督查力度和频次。本月对行政副中心园林绿化工程进行了专项双随机抽查。以北京城市副中心(通州区)报监的72个在施园林绿化项目为检查对象库,由市园林绿化局“双随机”抽查摇号系统,按10%的抽取比例,随机抽取了7个项目,同时随机产生了三名执法人员。执法人员有:陶威、杨希、董兆磊,被抽查项目分别是:京沪高速绿化景观提升工程一标段(施工)、京沪高速绿化景观提升工程三标段(施工)、京津高速及京津城际铁路绿化景观提升工程二标段、京津高速及京津城际铁路绿化景观提升工程六标段、京津公路绿化景观提升工程一标段、京津公路绿化景观提升工程三标段、京承铁路绿化景观建设工程。
执法人员依法检查了随机抽取的7个项目。现场询问了项目负责人在施项目的基本概况。从企业管理、招投标、现场工程实体质量及安全和文明施工、扬尘污染防治措施等方面核验了被抽查主体,并对检查结果进行了现场签字确认。本着促进施工质量的目的,针对工程实体质量存在的支撑不符合规范要求、修剪存在缺陷,以及安全生产责任制落实不到位等问题,对京沪高速绿化景观提升工程三标段、京津高速及京津城际铁路绿化景观提升工程二标段的两家施工单位分别开具了“整改通知书”,限期整改。
现将抽查结果公告如下:
来源:北京市园林绿化局
温馨提示:微信搜索公众号【大京事】,关注后在对话框回复【相应关键词】即可获取北京社保医保|公积金|居住证|小车摇号|公租房|政府补贴|公务员事业单位招聘等指南信息。

.jpg)
全关注






